CSPRS

系統管理

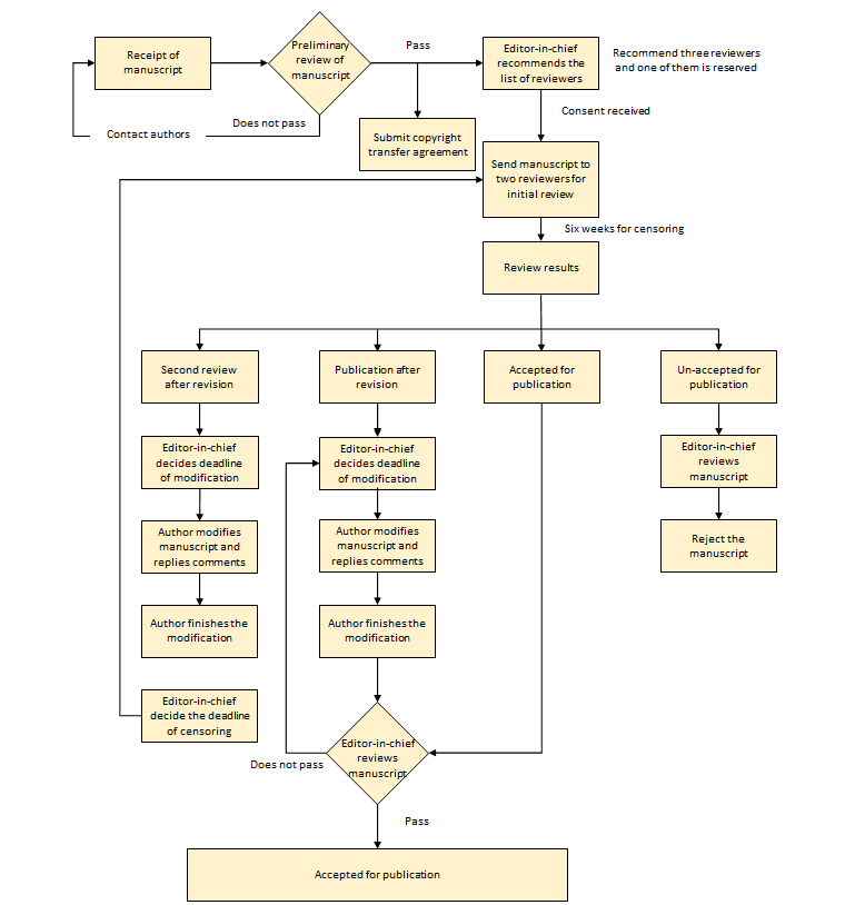
稿件審查制度流程 (Flow of Review System)

稿件審查制度流程


        

Flow of Review System